User Tools

Site Tools


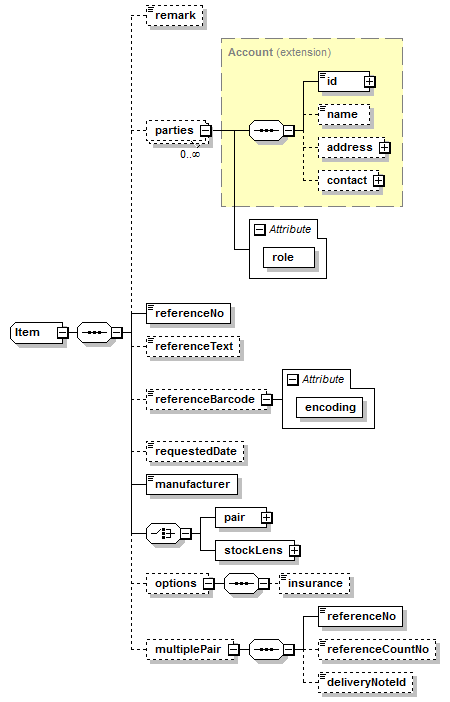
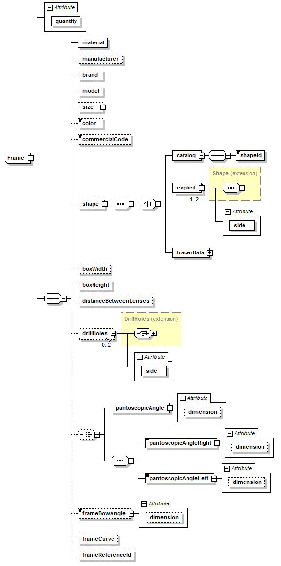
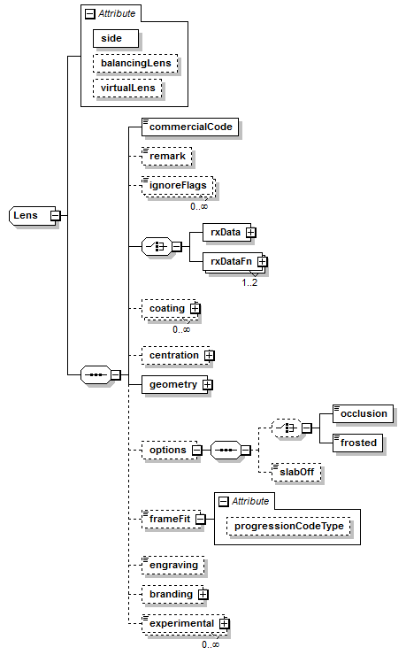
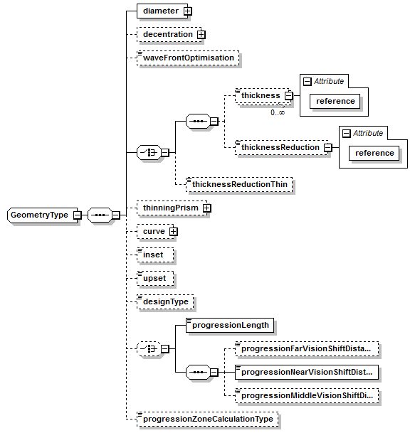
en:lensorder:version010601:complextypes:item

Media Manager

Media Files

Files in en:lensorder:version010601:complextypes

File

en/lensorder/version010601/complextypes/item.txt · Last modified: by sebastianraring