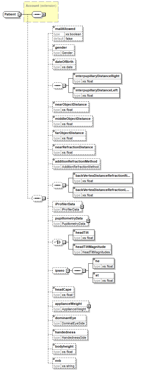
en:jobdata:version010603:complextypes:patient
patient (Patient)
b2bOpticJobData → items → item → pair → patient
| base element | |
|---|---|
| type | Account |
| id | |
|---|---|
| type | string |
| occurs | 1 |
| description | patient number |
| memberShipID (attribute of id) | |
|---|---|
| type | long |
| use | optional |
| default | 1 |
| description | obsolete field; never used |
| name | |
|---|---|
| type | string |
| occurs | 0..1 |
| description | name of the patient; obsolete field, please use firstName/lastName in contact |
| contact | |
|---|---|
| type | ContactInfo |
| occurs | 0..1 |
| description | contact info of the patient |
| mailAllowed | |
|---|---|
| type | boolean |
| occurs | 0..1 |
| default | false |
| description | the patient have agreed to mail or email |
| dateOfBirth | |
|---|---|
| type | date |
| occurs | 0..1 |
| description | the date of birth of the patient |
| interpupillaryDistanceRight/Left | |
|---|---|
| type | float |
| unity | mm |
| occurs | 0..1 |
| description | right and left interpupillary distance of the patient eyes. Do not use for centration. |
| nearObjectDistance | |
|---|---|
| type | float |
| unity | mm |
| occurs | 0..1 |
| description | object distance for close range (e.g. reading) |
| middleObjectDistance | |
|---|---|
| type | float |
| unity | mm |
| occurs | 0..1 |
| description | object distance for middle range |
| farObjectDistance | |
|---|---|
| type | float |
| unity | mm |
| occurs | 0..1 |
| description | object distance for far range (e.g. room) |
| nearRefractionDistance | |
|---|---|
| type | float |
| unity | mm |
| occurs | 0..1 |
| description | refraction distance for close range (e.g. reading) |
| additionRefractionMethod | |
|---|---|
| type | AdditionRefractionMethod |
| occurs | 0..1 |
| description | method of addition refraction |
| backVertexDistanceRefractionRight/Left | |
|---|---|
| type | float |
| unity | mm |
| occurs | 0..1 |
| description | right and left backvertex distance at refraction |
| iProfilerData | |
|---|---|
| type | IProfilerData |
| occurs | 0..1 |
| description | wavefrontdata of a aberrometer measurement |
| headTilt | |
|---|---|
| type | float |
| unity | degree |
| occurs | 0..1 (not together with headTiltMagnitude) |
| description | the tilt of the patients head as a absolute value |
| headTiltMagnitude | |
|---|---|
| type | HeadTiltMagnitude |
| occurs | 0..1 (not together with headTilt) |
| description | the tilt of the patients head |
| ipseo | |
|---|---|
| occurs | 0..1 |
| description | values for Essilor Ipseo lenses |
| he (element of ipseo) | |
|---|---|
| type | float |
| unity | none |
| occurs | 1 |
| description | the head-eye-coefficient |
| st (element of ipseo) | |
|---|---|
| type | float |
| unity | none |
| occurs | 1 |
| description | the stab-coefficient |
| headCape | |
|---|---|
| type | float |
| unity | degree |
| occurs | 0..1 |
| description | the movement of the patients head |
| applianceWeight | |
|---|---|
| type | ApplianceWeight |
| occurs | 0..1 |
| description | the preference of use for the lens by the patient |
| dominantEye | |
|---|---|
| type | DominatEyeSide |
| occurs | 0..1 |
| description | the dominating eye |
| handedness | |
|---|---|
| type | HandednessSide |
| occurs | 0..1 |
| description | the individual preference for use of a hand; dominant hand |
| bodyheight | |
|---|---|
| type | float |
| unity | mm |
| occurs | 0..1 |
| description | the total height of a patient body |
| nvb | |
|---|---|
| type | string |
| occurs | 0..1 |
| description | “Near Vision Behaviour”, measured by Essilor devices |
<xs:complexType name="Patient"> <xs:complexContent> <xs:extension base="Account"> <xs:sequence minOccurs="0"> <xs:element name="mailAllowed" type="xs:boolean" default="false" minOccurs="0"/> <xs:element name="gender" type="Gender" minOccurs="0"/> <xs:element name="dateOfBirth" type="xs:date" minOccurs="0"/> <xs:sequence minOccurs="0"> <xs:element name="interpupillaryDistanceRight" type="xs:float"/> <xs:element name="interpupillaryDistanceLeft" type="xs:float"/> </xs:sequence> <xs:element name="nearObjectDistance" type="xs:float" minOccurs="0"/> <xs:element name="middleObjectDistance" type="xs:float" minOccurs="0"/> <xs:element name="farObjectDistance" type="xs:float" minOccurs="0"/> <xs:element name="nearRefractionDistance" type="xs:float" minOccurs="0"/> <xs:element name="additionRefractionMethod" type="AdditionRefractionMethod" minOccurs="0"/> <xs:sequence minOccurs="0"> <xs:element name="backVertexDistanceRefractionRight" type="xs:float"/> <xs:element name="backVertexDistanceRefractionLeft" type="xs:float"/> </xs:sequence> <xs:element name="iProfilerData" type="IProfilerData" minOccurs="0"/> <xs:choice minOccurs="0"> <xs:element name="headTilt" type="xs:float"/> <xs:element name="headTiltMagnitude" type="HeadTiltMagnitudes"/> </xs:choice> <xs:element name="ipseo" minOccurs="0"> <xs:complexType> <xs:sequence> <xs:element name="he" type="xs:float"/> <xs:element name="st" type="xs:float"/> </xs:sequence> </xs:complexType> </xs:element> <xs:element name="headCape" type="xs:float" minOccurs="0"/> <xs:element name="applianceWeight" type="ApplianceWeight" minOccurs="0"/> <xs:element name="dominantEye" type="DominatEyeSide" minOccurs="0"/> <xs:element name="handedness" type="HandednessSide" minOccurs="0"/> <xs:element name="bodyheight" type="xs:float" minOccurs="0"/> <xs:element name="nvb" type="xs:string" minOccurs="0"/> </xs:sequence> </xs:extension> </xs:complexContent> </xs:complexType>
en/jobdata/version010603/complextypes/patient.txt · Last modified: by sebastianraring
