en:jobdata:version010604:complextypes:item
item (Item)
b2bOpticJobData → items → item
| remark | |
|---|---|
| type | string |
| occurs | 0..1 |
| description | comments of the customer to this order |
| parties | |
|---|---|
| type | Account |
| occurs | 0..n |
| description | overrides the defaults of orderParties |
| referenceNo | |
|---|---|
| type | string |
| occurs | 1 |
| description | job number by customer |
| referenceText | |
|---|---|
| type | string |
| occurs | 0..1 |
| description | commission of the order by customer |
| referenceBarcode | |
|---|---|
| type | string |
| occurs | 0..1 |
| description | data of a barcode that is a reference for this job; the barcode should be printed on the lens paper bag or delivery documents |
| encoding (attribute of referenceBarcode) | |
|---|---|
| type | BarcodeEncoding |
| use | required |
| description | the encoding of the barcode |
| ISNEWLO010604 exchangeMetaData | |
|---|---|
| type | B2BJobDataExchangeMetaData |
| occurs | 0..n |
| description | to exchange meta data between sessions |
| ISNEWLO010604 promoId | |
|---|---|
| type | string |
| occurs | 0..1 |
| description | ID to a promotion |
| ISNEWLO010604 voucherCode | |
|---|---|
| type | string |
| occurs | 0..1 |
| description | voucher Code |
| requestedDate | |
|---|---|
| type | date |
| occurs | 0..1 |
| description | day when the order should be delivered, if possible |
| manufacturer | |
|---|---|
| type | string |
| occurs | 1 |
| description | name of manufacturer |
| options | |
|---|---|
| occurs | 0..1 |
| description | |
| insurance (element of options) | |
|---|---|
| type | boolean |
| occurs | 0..1 |
| default | false |
| description | the lenses of pair or stockLens should be delivered with insurance |
| ISNEWLO010604 duration (attribute of insurance) | |
|---|---|
| type | duration |
| use | optional |
| description | duration of the insurance |
| multiplePair | |
|---|---|
| occurs | 0..1 |
| description | the ordered lenses are related to another order, e.g. for discount |
| referenceNo (element of multiplePair) | |
|---|---|
| type | string |
| occurs | 1 |
| description | the referenceNo of the order that this are related to |
| referenceCountNo (element of multiplePair) | |
|---|---|
| type | integer |
| occurs | 0..1 |
| description | a counter of related orders to the first one (1: first order; 2: first order that is related to the order with 1) |
| deliveryNoteId (element of multiplePair) | |
|---|---|
| type | string |
| occurs | 0..1 |
| description | the id of the deliverynote of the first order |
| ISNEWLO010604 complaintManagement | |
|---|---|
| type | |
| occurs | 0..1 |
| description | complaint Management |
| ISNEWLO010604 complaintManagementCode (Subelements of complaintManagement) | |
|---|---|
| type | string |
| occurs | 1 |
| description | Code of complaint management |
| ISNEWLO010604 referenceNo (Subelements of complaintManagement) | |
|---|---|
| type | string |
| occurs | 1 |
| description | referenceNo of complaint management |
| ISNEWLO010604 deliveryNoteId (Subelements of complaintManagement) | |
|---|---|
| type | string |
| occurs | 1 |
| description | delivery Note Id of complaint management |
| ISNEWLO010604 invoiceId (Subelements of complaintManagement) | |
|---|---|
| type | string |
| occurs | 1 |
| description | invoice Id of complaint management |
| ISNEWLO010604 experimental | |
|---|---|
| type | anyType |
| occurs | 0..n |
| description | section for internal tests at development |
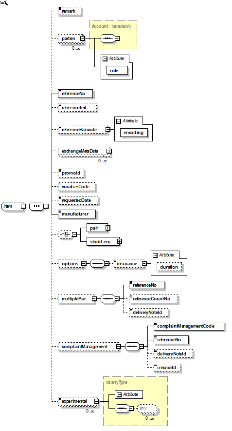
<xs:complexType name="Item"> <xs:sequence> <xs:element name="remark" type="xs:string" minOccurs="0"/> <xs:element name="parties" minOccurs="0" maxOccurs="unbounded"> <xs:complexType mixed="false"> <xs:complexContent> <xs:extension base="Account"> <xs:attribute name="role" type="Roles" use="required"/> </xs:extension> </xs:complexContent> </xs:complexType> </xs:element> <xs:element name="referenceNo" type="xs:string"/> <xs:element name="referenceText" type="xs:string" minOccurs="0"/> <xs:element name="referenceBarcode" minOccurs="0"> <xs:complexType> <xs:simpleContent> <xs:extension base="xs:string"> <xs:attribute name="encoding" type="BarcodeEncoding" use="required"/> </xs:extension> </xs:simpleContent> </xs:complexType> </xs:element> <xs:element name="exchangeMetaData" type="B2BJobDataExchangeMetaData" minOccurs="0" maxOccurs="unbounded"/> <xs:element name="promoId" type="xs:string" minOccurs="0"/> <xs:element name="voucherCode" type="xs:string" minOccurs="0"/> <xs:element name="requestedDate" type="xs:date" minOccurs="0"/> <xs:element name="manufacturer" type="xs:string"/> <xs:choice minOccurs="0"> <xs:element name="pair" type="Pair"/> <xs:element name="stockLens" type="StockLens"/> </xs:choice> <xs:element name="options" minOccurs="0"> <xs:complexType> <xs:sequence> <xs:element name="insurance" default="false" minOccurs="0"> <xs:complexType> <xs:simpleContent> <xs:extension base="xs:boolean"> <xs:attribute name="duration" type="xs:duration"/> </xs:extension> </xs:simpleContent> </xs:complexType> </xs:element> </xs:sequence> </xs:complexType> </xs:element> <xs:element name="multiplePair" minOccurs="0"> <xs:complexType> <xs:sequence> <xs:element name="referenceNo" type="xs:string"/> <xs:element name="referenceCountNo" type="xs:integer" minOccurs="0"/> <xs:element name="deliveryNoteId" type="xs:string" minOccurs="0"/> </xs:sequence> </xs:complexType> </xs:element> <xs:element name="complaintManagement" minOccurs="0"> <xs:complexType> <xs:sequence> <xs:element name="complaintManagementCode" type="xs:string"/> <xs:element name="referenceNo" type="xs:string"/> <xs:element name="deliveryNoteId" type="xs:string" minOccurs="0"/> <xs:element name="invoiceId" type="xs:string" minOccurs="0"/> </xs:sequence> </xs:complexType> </xs:element> <xs:element name="experimental" type="xs:anyType" minOccurs="0" maxOccurs="unbounded"/> </xs:sequence> </xs:complexType>
en/jobdata/version010604/complextypes/item.txt · Last modified: by hansobermayer
