User Tools

Site Tools


en:lenscatalog:version070000:usage:combinations

Overview usage

Usage of combinations

NEEDTRANS

Basic thinking

Grundgedanken

The options available on a glass are shown as a tree-structure. In this tree is given the availabe options for this glass in this range. Only shown what is availabe, not like in the SF6 combination.dat to exclude options.

Die zu einem Glas lieferbaren Beschichtungen sind als Baumstruktur abgebildet. In diesem Baum wird angegeben welche Optionen für das Glas mit diesem Lieferbereich lieferbar ist. Es wird darin nur angegeben was lieferbar ist. Es gibt im Baum keine Ausschlüsse wie es im SF6 der Fall ist. Es gibt auch keine impliziten Ausschlüsse (z.B. ET auf ET). Damit ist es möglich zu Prüfen, ob eine gegebene Kombination lieferbar ist. Genauso lassen sich alle lieferbaren Optionen ermitteln.

Basic structure

Grundsätzlicher Aufbau

The available options will be shown is a tree-structure. Every knot contains the follow Information:

  • Amount of Options that can be chosen.
  • List of Options for this knot.
  • Reference to other child knots.

Die lieferbaren Zuschläge werden in einer Baumstruktur dargestellt. Jeder Knoten enthält folgende Informationen:

  • Anzahl der Optionen die gewählt werden können/müssen
  • Liste der Optionen in diesem Knoten
  • Verweis auf weitere Kindknoten

In every knot is shown: how many options minimum must, and maximum can be chosen. When max.-option-field is missing, all options together can be chosen.

An available tree-combination is only complete when from root till leaf all knots are approved. If one knot is missing, the tree-combination is not valid.

In the tree the arrangements of options are not fixed. If first an ET or first a colour is chosen, is not important. An option can be used in many knots.

Bei jedem Knoten wird angegeben wie viele Optionen mindestens und höchstens gewählt werden dürfen/müssen. Zur Vereinfachung gibt es die Möglichkeit, das Attribut “max” überhaupt nicht zu setzen, damit ist gemeint, dass auch alle Einträge gemeinsam lieferbar sind.

Eine lieferbare Glaskombination ergibt sich immer dann, wenn der Baum von der Wurzel bis zu einem beliebigen Blatt am Ende des Zweigs alle Knotenpunktoptionen zutreffen.

Es gibt für die Anordnung der Optionen innerhalb des Baumes keine vorgegebene Reihenfolge. Ob zuerst eine Zuschlagsoption kommt oder eine Entspiegelung ist völlig egal. Eine Option darf in beliebig vielen Knoten enthalten sein.

Ein Zweig ist nur dann gültig, wenn Zuschläge des Zweiges auf dem Glas vorhanden sind. Ein Zuschlag auf einem Glas, welcher im Zweig nicht vorkommt, macht den gesamten Zweig ungültig.

Example of a combination-tree (branch)

Beispiel eines Kombinationsbaumes (Ast)

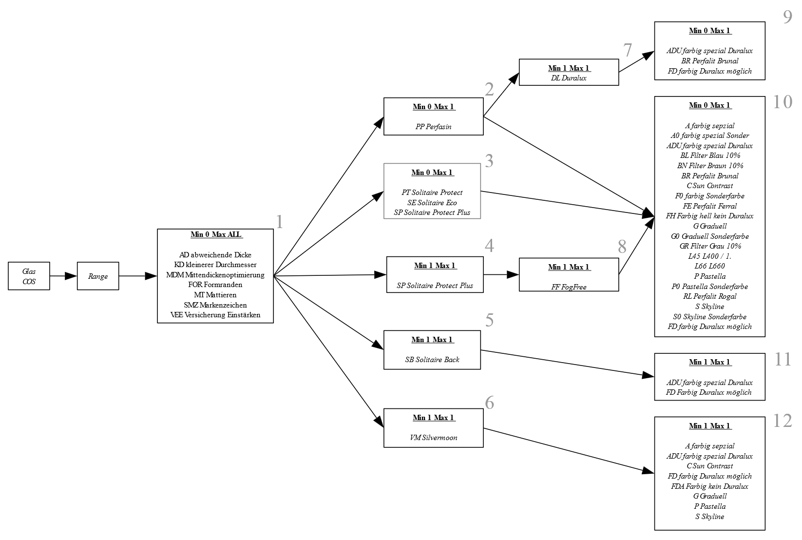
In picture 1 is an example of a branch.

A combination is only completed when all knots from root (1) till leaf (9,10,11 and 12) are followed/approved. A branch is only valid, if all options are chosen. If an options is missing, the branch is invalid.

In Bild 1 ist beispielhaft ein Kombinationsbaum (Ast) dargestellt.

Eine Kombination ist zulässig, wenn alle Elemente eines Zweiges von der Wurzel (1) bis zu einem Blatt (9, 10,11,12) gültig sind. Weiterhin ist der Zweig nur Gültig, wenn Zuschläge des Zweiges verwendet werden. Ein Zuschlag, der nicht im Zweig vorkommt, macht den Zweig ungültig.

Example for a branch (1-2-7-9)

Beispiel für den Zweig (1-2-7-9)

In element 1 seven options can be chosen. The given value is from min=0 to max=all. So upto all seven options can be chosen, but it's not mandatory to choose one.

Element 2 is almost like nr 1, only one options is available, and min=0, so one option can be chosen, it's not mandatory to choose this one.

In element 7 there is one option given. Min=1 and max=1, so this option is mandatory. This knot is only valid when this option is chosen.

In element 9 there are 3 options. Min =0 and max =1, it's not mandatory to choose one, chosen can be maximum one.

Im Element 1 sind sieben Zuschläge angegeben. Der Wertebereich ist von Min=0 bis Max=All angegeben. Damit sind auf dem Glas einer oder mehrere der angegebenen Zuschläge zulässig. Es muss aber keiner dieser Zuschläge auf dem Glas vorhanden sein.

Element 2 ähnelt dem Element 1. Es ist nur ein Zuschlag angegeben. Dieser Zuschlag kann für das Glas gewählt werden. Da der Wert Min=0 angegeben ist, ist dieser Zuschlag nicht zwingend.

Im Element 7 ist ein Zuschlag angegeben. Der Wertebereich ist mit Min=1 bis Max=1 angegeben. Das bedeutet, dass auf dem Glas der angegebene Zuschlag vorhanden sein muss, damit der Knoten gültig ist.

Im Element 9 sind drei Zuschläge angegeben. Der Wertebereich ist mit Min=0 bis Max=1 angegeben. Somit ist einer oder keiner der Zuschläge auf dem Glas verfügbar. Zwei oder mehr der angegebenen Zuschläge sind gleichzeitig nicht auf dem Glas verfügbar.

Combination-possibility for a branch

Kombinationsmöglichkeiten für den Ast

Follow combinations are possible in the branch:

  • AD - PP - DL - BR (branch 1-2-7-9)
  • AD - FOR - DL (branch 1-2-7-9)
  • SP - FF (branch 1-4-8-19)
  • VM - FD (branch 1-6-12)

Follow combinations are not allowed:

  • SMZ - PP (PP available in branch 1-2-7-9. In knot 7 DL is mandatory.)
  • AD - SB (SB available in branch 1-5-11. In knot 11 ADU or FD must be chosen.)

Durch den Ast sind u.a. folgende Zuschlagskombinationen möglich:

  • AD - PP - DL - BR (Zweig 1-2-7-9)
  • AD - FOR - DL (Zweig 1-2-7-9)
  • SP - FF (Zweig 1-4-8-19)
  • VM - FD (Zweig 1-6-12)

Folgende Zuschlagskombinationen sind ungültig.

  • SMZ - PP (PP kommt nur im Zweig 1-2-7-9 vor. Allerdings ist im Knoten 7 der Zuschlag DL vorgeschrieben)
  • AD - SB ( SB kommt im Zweig 1-5-11 vor. Allerdings fehlt der Zuschlag ADU oder FD, der in Knoten 11 vorgeschrieben ist.


Bild 1

Used elements

Verwendete Elemente

B2BCatalogCombinationNodes

All knots/nodes are in a knot-list Alle Nodes werden in einer Nodeliste (B2BCatalogCombinationNodes) gespeichert.

Knots are linked by Id (a / b).

Options are listed in OptionCode (d).

Limitations of amount of chosen options are given in the min- and max-selection. If all options can be chosen togeher the max-selection can be left out.

Nodes werden über eine Id (a / b) miteinander verbunden.

Die Zuschläge werden in OptionCode (d) aufgelistet.

Einschränkungen zur Anzahl der Zuschläge werden im Attribut MinSelection und MaxSelection angegeben. Wenn eine unbegrenzte Anzahl an Zuschlägen verfügbar ist, dann kann das Attribut maxSelection entfallen.


B2BCatalogCombinationTrees


A tree is build using one or more combination-branches. Every branch can be given a time-limit.

Ein oder mehrere Kombinationsäste werden zu einem Baum zusammengefasst. Jedem Ast kann eine zeitliche Begrenzung zugewiesen werden.

en/lenscatalog/version070000/usage/combinations.txt · Last modified: by sebastianraring