en:lensorder:version010600:complextypes:item
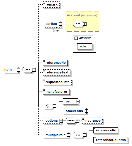
item (Item)
| remark | |
|---|---|
| type | string |
| occurs | 0..1 |
| description | comments of the customer to this order |
| parties | |
|---|---|
| type | Account |
| occurs | 0..n |
| description | overrides the defaults of orderParties |
| referenceNo | |
|---|---|
| type | string |
| occurs | 1 |
| description | job number by customer |
| referenceText | |
|---|---|
| type | string |
| occurs | 0..1 |
| description | commission of the order by customer |
| requestedDate | |
|---|---|
| type | date |
| occurs | 0..1 |
| description | day when the order should be delivered, if possible |
| manufacturer | |
|---|---|
| type | string |
| occurs | 1 |
| description | name of manufacturer |
| options | |
|---|---|
| occurs | 0..1 |
| description | |
| insurance (element of options) | |
|---|---|
| type | boolean |
| occurs | 0..1 |
| default | false |
| description | the lenses of pair or stockLens should be delivered with insurance |
| multiplePair | |
|---|---|
| occurs | 0..1 |
| description | the ordered lenses are related to another order, e.g. for discount |
| referenceNo (element of multiplePair) | |
|---|---|
| type | string |
| occurs | 1 |
| description | the referenceNo of the order that this are related to |
| referenceCountNo (element of multiplePair) | |
|---|---|
| type | integer |
| occurs | 1 |
| description | a counter of related orders to the first one (1: first order; 2: first order that is related to the order with 1) |
<xs:complexType name="Item"> <xs:sequence> <xs:element name="remark" type="xs:string" minOccurs="0"/> <xs:element name="parties" minOccurs="0" maxOccurs="unbounded"> <xs:complexType> <xs:complexContent> <xs:extension base="Account"> <xs:attribute name="role" type="Roles" use="required"/> </xs:extension> </xs:complexContent> </xs:complexType> </xs:element> <xs:element name="referenceNo" type="xs:string"/> <xs:element name="referenceText" type="xs:string" minOccurs="0"/> <xs:element name="requestedDate" type="xs:date" minOccurs="0"/> <xs:element name="manufacturer" type="xs:string"/> <xs:choice> <xs:element name="pair" type="Pair"/> <xs:element name="stockLens" type="StockLens"/> </xs:choice> <xs:element name="options" minOccurs="0"> <xs:complexType> <xs:sequence> <xs:element name="insurance" type="xs:boolean" default="false" minOccurs="0"/> </xs:sequence> </xs:complexType> </xs:element> <xs:element name="multiplePair" minOccurs="0"> <xs:complexType> <xs:sequence> <xs:element name="referenceNo" type="xs:string"/> <xs:element name="referenceCountNo" type="xs:integer"/> </xs:sequence> </xs:complexType> </xs:element> </xs:sequence> </xs:complexType>
en/lensorder/version010600/complextypes/item.txt · Last modified: by sebastianraring
