en:testpages:t1
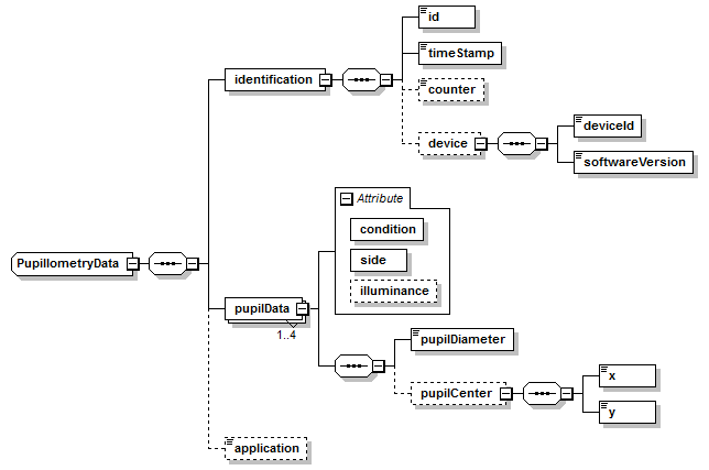
pupillometryData (PupillometryData)
b2boptic → items → item → pair → patient → pupillometryData
| identification | |
|---|---|
| occurs | 1 |
| id (element of identification) | |
|---|---|
| type | string |
| occurs | 1 |
| restriction | length: 1..50 chars |
| description | measurement id from measurement device |
| timeStamp (element of identification) | |
|---|---|
| type | dateTime |
| occurs | 1 |
| description | measurement time from measurement device |
| counter (element of identification) | |
|---|---|
| type | int |
| occurs | 0..1 |
| restriction | min: 0 |
| description | counter of ? |
| device (element of identification) | |
|---|---|
| occurs | 0..1 |
| deviceId (element of device) | |
|---|---|
| type | string |
| occurs | 1 |
| restriction | length: 1..50 chars |
| description | id of measurement device |
| softwareVersion (element of device) | |
|---|---|
| type | string |
| occurs | 1 |
| restriction | length: 1..50 chars |
| description | software version of measurement device |
| pupilData | |
|---|---|
| occurs | 0..4 |
| condition (attribute of pupilData) | |
|---|---|
| type | LightingContitions |
| use | required |
| description | lighting conditions |
| pupilDiameter (element of pupilData) | |
|---|---|
| type | float |
| unity | mm |
| occurs | 1 |
| description | diameter of pupil |
| pupilCenter (element of pupilData) | |
|---|---|
| occurs | 1 |
| x (element of pupilCenter) | |
|---|---|
| type | float |
| unity | mm |
| occurs | 1 |
| description | x coordinate of pupil center |
| y (element of pupilCenter) | |
|---|---|
| type | float |
| unity | mm |
| occurs | 1 |
| description | y coordinate of pupil center |
| application | |
|---|---|
| type | int |
| occurs | 0..1 |
| restriction | min: 0 |
| description | |
<xs:complexType name="PupillometryData"> <xs:sequence> <xs:element name="identification"> <xs:complexType> <xs:sequence> <xs:element name="id"> <xs:simpleType> <xs:restriction base="xs:string"> <xs:minLength value="1" /> <xs:maxLength value="50" /> </xs:restriction> </xs:simpleType> </xs:element> <xs:element name="timeStamp" type="xs:dateTime" /> <xs:element minOccurs="0" name="counter"> <xs:simpleType> <xs:restriction base="xs:int"> <xs:minInclusive value="0" /> </xs:restriction> </xs:simpleType> </xs:element> <xs:element minOccurs="0" name="device"> <xs:complexType> <xs:sequence> <xs:element name="deviceId"> <xs:simpleType> <xs:restriction base="xs:string"> <xs:minLength value="1" /> <xs:maxLength value="50" /> </xs:restriction> </xs:simpleType> </xs:element> <xs:element name="softwareVersion"> <xs:simpleType> <xs:restriction base="xs:string"> <xs:minLength value="1" /> <xs:maxLength value="50" /> </xs:restriction> </xs:simpleType> </xs:element> </xs:sequence> </xs:complexType> </xs:element> </xs:sequence> </xs:complexType> </xs:element> <xs:element minOccurs="0" maxOccurs="4" name="pupilData"> <xs:complexType> <xs:sequence> <xs:element name="pupilDiameter" type="xs:float" /> <xs:element name="pupilCenter"> <xs:complexType> <xs:sequence> <xs:element name="x" type="xs:float" /> <xs:element name="y" type="xs:float" /> </xs:sequence> </xs:complexType> </xs:element> </xs:sequence> <xs:attribute name="condition" type="LightingContitions" use="required" /> <xs:attribute name="side" type="Sides" use="required" /> </xs:complexType> </xs:element> <xs:element minOccurs="0" name="application" type="xs:integer" /> </xs:sequence> </xs:complexType>
en/testpages/t1.txt · Last modified: by hansobermayer
