en:jobdata:version010603:complextypes:iprofilerresult
result (IProfilerResult)
b2bOpticJobData → items → item → pair → patient → iProfilerData → result
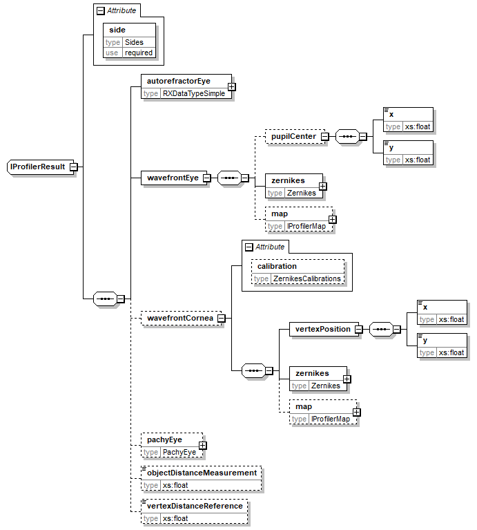
| autorefractorEye | |
|---|---|
| type | RXDataTypeSimple |
| occurs | 1 |
| description | autorecfractor measurement |
| wavefrontEye | |
|---|---|
| occurs | 1 |
| pupilCenter (element of wavefrontEye) | |
|---|---|
| occurs | 0..1 |
| x (element of pupilCenter) | |
|---|---|
| type | float |
| unity | mm |
| occurs | 1 |
| description | x coordinate of pupil centre at measurement |
| y (element of pupilCenter) | |
|---|---|
| type | float |
| unity | mm |
| occurs | 1 |
| description | y coordinate of pupil centre at measurement |
| zernikes (element of wavefrontEye) | |
|---|---|
| type | Zernikes |
| occurs | 1 |
| description | zernikes polynom of wavefront measurement |
| map (element of wavefrontEye) | |
|---|---|
| type | IProfilerMap |
| occurs | 0..1 |
| description | |
| wavefrontCornea | |
|---|---|
| occurs | 1 |
| calibration (attribute of wavefrontCornea) | |
|---|---|
| type | ZernikesCalibrations |
| use | optional |
| description | |
| vertexPosition (element of wavefrontCornea) | |
|---|---|
| occurs | 0..1 |
| x (element of vertexPosition) | |
|---|---|
| type | float |
| unity | mm |
| occurs | 1 |
| description | x coordinate of vertex at measurement |
| y (element of vertexPosition) | |
|---|---|
| type | float |
| unity | mm |
| occurs | 1 |
| description | y coordinate of vertex at measurement |
| zernikes (element of wavefrontCornea) | |
|---|---|
| type | Zernikes |
| occurs | 1 |
| description | zernikes polynom of wavefront measurement |
| map (element of wavefrontCornea) | |
|---|---|
| type | IProfilerMap |
| occurs | 0..1 |
| description | |
| objectDistanceMeasurement | |
|---|---|
| type | float |
| unity | dpt |
| occurs | 0..1 |
| description | 0 dpt, if far measurement |
| vertexDistanceReference | |
|---|---|
| type | float |
| unity | mm |
| occurs | 0..1 |
| description | |
<xs:complexType name="IProfilerResult"> <xs:sequence> <xs:element name="autorefractorEye" type="RXDataTypeSimple" /> <xs:element name="wavefrontEye"> <xs:complexType> <xs:sequence> <xs:element minOccurs="0" name="pupilCenter"> <xs:complexType> <xs:sequence> <xs:element name="x" type="xs:float" /> <xs:element name="y" type="xs:float" /> </xs:sequence> </xs:complexType> </xs:element> <xs:element name="zernikes" type="Zernikes" /> <xs:element minOccurs="0" name="map" type="IProfilerMap" /> </xs:sequence> </xs:complexType> </xs:element> <xs:element minOccurs="0" name="wavefrontCornea"> <xs:complexType> <xs:sequence> <xs:element name="vertexPosition"> <xs:complexType> <xs:sequence> <xs:element name="x" type="xs:float" /> <xs:element name="y" type="xs:float" /> </xs:sequence> </xs:complexType> </xs:element> <xs:element name="zernikes" type="Zernikes" /> <xs:element minOccurs="0" name="map" type="IProfilerMap" /> </xs:sequence> <xs:attribute name="calibration" type="ZernikesCalibrations"/> </xs:complexType> </xs:element> <xs:element name="pachyEye" type="PachyEye" minOccurs="0"/> <xs:element minOccurs="0" name="objectDistanceMeasurement" type="xs:float" /> <xs:element minOccurs="0" name="vertexDistanceReference" type="xs:float" /> </xs:sequence> <xs:attribute name="side" type="Sides" use="required" /> </xs:complexType>
en/jobdata/version010603/complextypes/iprofilerresult.txt · Last modified: by sebastianraring
