en:jobdata:version010603:complextypes:lens
TBC
lens (Lens)
b2bOpticJobData → items → item → pair → lens
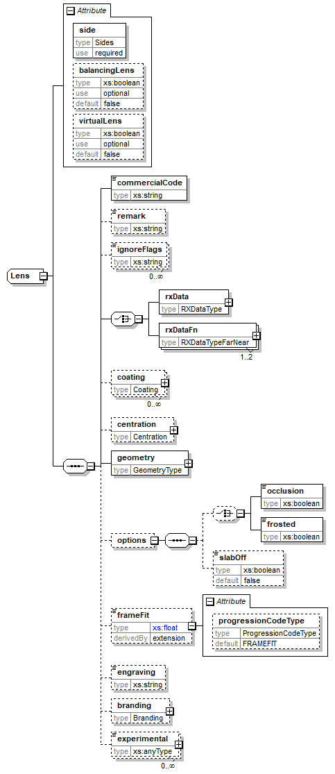
| balancingLens | |
|---|---|
| type | boolean |
| use | optional |
| default | false |
| description | only allowed at one side; the supplier should select a single vision lens for this side that fits to the multi vision lens of the other side |
| virtualLens | |
|---|---|
| type | boolean |
| use | optional |
| default | false |
| description | only allowed at one side; if a single lens is ordered and the data of the other side is necessary for calculation; if virtualLens is set to true, the attribute quantity of lens is set to 0 (?) |
| commercialCode | |
|---|---|
| type | string |
| occurs | 1 |
| description | productcode of the lens like in product catalog (e.g. B2BOptic LensCatalog) |
| remark | |
|---|---|
| type | string |
| occurs | 0..1 |
| description | remark for a single lens |
| ignoreFlags | |
|---|---|
| type | string |
| occurs | 0..n |
| description | special codes to the receiver that an error should not be raised (e.g. diameter to small); these flags should be explicitly set by the customer |
| rxData | |
|---|---|
| type | RXDataType |
| occurs | 1 or if rxDataFn is present then 0 |
| description | there are refraction values only for far |
| rxDataFn | |
|---|---|
| type | RXDataTypeFarNear |
| occurs | 1..2 or if rxData is present then 0 |
| description | there are refraction values only for near or values for both far and near at the same time without a addition |
| centration | |
|---|---|
| type | Centration |
| occurs | 0..1 |
| description | centration data |
| geometry | |
|---|---|
| type | GeometryType |
| occurs | 1 |
| description | |
| options | |
|---|---|
| occurs | 0..1 |
| occlusion (element of options) | |
|---|---|
| type | boolean |
| occurs | 0..1, only allowed if frosted not present |
| description | |
| frosted (element of options) | |
|---|---|
| type | boolean |
| occurs | 0..1, only allowed if occlusion not present |
| description | |
| slabOff (element of options) | |
|---|---|
| type | boolean |
| default | false |
| occurs | 0..1 |
| description | |
| frameFit | |
|---|---|
| type | float |
| unity | ? |
| occurs | 0..1 |
| description | size correction for the length of progression zone |
| progressionCodeType (attribute of frameFit) | |
|---|---|
| type | ProgressionCodeType |
| use | optional |
| default | FRAMEFIT |
| description | the type of framefit code |
| engraving | |
|---|---|
| type | string |
| occurs | 0..1 |
| description | individual gravure text |
| branding | |
|---|---|
| type | Branding |
| occurs | 0..1 |
| description | the trademark of the supplier is engraved to the lens |
| experimental | |
|---|---|
| type | anyType |
| occurs | 0..n |
| description | deprecated; only for internal tests within a company system |
<xs:complexType name="Lens"> <xs:sequence> <xs:element name="commercialCode" type="xs:string" /> <xs:element name="remark" type="xs:string" minOccurs="0"/> <xs:element minOccurs="0" maxOccurs="unbounded" name="ignoreFlags" type="xs:string" /> <xs:choice> <xs:element name="rxData" type="RXDataType" /> <xs:element maxOccurs="2" name="rxDataFn" type="RXDataTypeFarNear" /> </xs:choice> <xs:element minOccurs="0" maxOccurs="unbounded" name="coating" type="Coating" /> <xs:element minOccurs="0" name="centration" type="Centration" /> <xs:element name="geometry" type="GeometryType" /> <xs:element minOccurs="0" name="options"> <xs:complexType> <xs:sequence> <xs:choice minOccurs="0"> <xs:element name="occlusion" type="xs:boolean" /> <xs:element name="frosted" type="xs:boolean" /> </xs:choice> <xs:element minOccurs="0" default="false" name="slabOff" type="xs:boolean" /> </xs:sequence> </xs:complexType> </xs:element> <xs:element name="frameFit" minOccurs="0"> <xs:complexType> <xs:simpleContent> <xs:extension base="xs:float"> <xs:attribute name="progressionCodeType" type="ProgressionCodeType" default="FRAMEFIT"/> </xs:extension> </xs:simpleContent> </xs:complexType> </xs:element> <xs:element minOccurs="0" name="engraving" type="xs:string" /> <xs:element minOccurs="0" name="branding" type="Branding" /> <xs:element minOccurs="0" maxOccurs="unbounded" name="experimental" type="xs:anyType" /> </xs:sequence> <xs:attribute name="side" type="Sides" use="required" /> <xs:attribute default="false" name="balancingLens" type="xs:boolean" use="optional" /> <xs:attribute default="false" name="virtualLens" type="xs:boolean" use="optional" /> </xs:complexType>
en/jobdata/version010603/complextypes/lens.txt · Last modified: by sebastianraring
