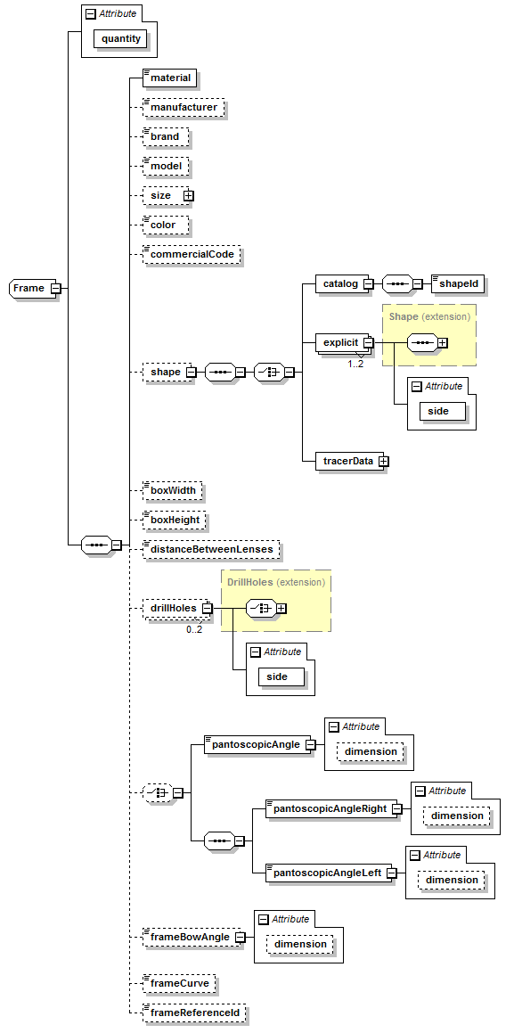
en:lensorder:version010600:complextypes:frame
frame (Frame)
b2boptic → items → item → pair → frame
| quantity | |
|---|---|
| type | integer |
| use | required |
| description | value is everytime 1 |
| material | |
|---|---|
| type | FrameMaterials |
| occurs | 1 |
| description | type of frame |
| manufacturer | |
|---|---|
| type | string |
| occurs | 0..1 |
| description | manufacturer code of the frame |
| brand | |
|---|---|
| type | string |
| occurs | 0..1 |
| description | brand code of the frame |
| model | |
|---|---|
| type | string |
| occurs | 0..1 |
| description | model code of the frame |
| size | |
|---|---|
| type | FrameSize |
| occurs | 0..1 |
| description | Nominal size information as given from frame manufacturer |
| color | |
|---|---|
| type | string |
| occurs | 0..1 |
| description | color code of the frame |
| commercialCode | |
|---|---|
| type | string |
| occurs | 0..1 |
| description | the commercial ordering code of the frame |
| shape | |
|---|---|
| occurs | 0..1 |
| description | |
| catalog (element of shape) | |
|---|---|
| type | string |
| occurs | 1 (not together with explicit or tracerData) |
| description | shape code of a list of standard shapes from the lens manufacturer |
| shapeId (element of catalog) | |
|---|---|
| type | string |
| use | required |
| description | |
| explicit (element of shape) | |
|---|---|
| type | Shape |
| occurs | 1..2 (not together with catalog or tracerData) |
| description | shape is described by radii; usually with 36 points per side |
| side (attribute of explicit) | |
|---|---|
| type | SidesSimple |
| use | required |
| description | shape side |
| tracerData (element of shape) | |
|---|---|
| type | TracerData |
| occurs | 1 (not together with catalog or explicit) |
| description | data from a tracer interface |
| boxWidth | |
|---|---|
| type | float |
| unity | mm |
| occurs | 0..1 |
| description | measured box width for size transformations |
| boxHeight | |
|---|---|
| type | float |
| unity | mm |
| occurs | 0..1 |
| description | measured box height for size transformations |
| distanceBetweenLenses | |
|---|---|
| type | float |
| unity | mm |
| occurs | 0..1 |
| description | measured dbl for calculation purposes |
| drillHoles | |
|---|---|
| type | DrillHoles |
| occurs | 0..2 |
| description | describes the drillholes for calculations or drilling; for drilling by the lens manufacturer, a special parameter needs to be set |
| pantoscopicAngle | |
|---|---|
| type | float |
| unity | see attribute dimension |
| occurs | 0..1 (not together with pantoscopicAngleRight or pantoscopicAngleLeft) |
| description | |
| dimension (attribute of pantoscopicAngle) | |
|---|---|
| type | AngleDimension |
| use | optional |
| default | DEG |
| description | unity of pantoscopicAngle |
| pantoscopicAngleRight | |
|---|---|
| type | float |
| unity | see attribute dimension |
| occurs | 0..1 (not together with pantoscopicAngle) |
| description | |
| dimension (attribute of pantoscopicAngleRight) | |
|---|---|
| type | AngleDimension |
| use | optional |
| default | DEG |
| description | unity of pantoscopicAngleRight |
| pantoscopicAngleLeft | |
|---|---|
| type | float |
| unity | see attribute dimension |
| occurs | 0..1 (not together with pantoscopicAngle) |
| description | |
| dimension (attribute of pantoscopicAngleLeft) | |
|---|---|
| type | AngleDimension |
| use | optional |
| default | DEG |
| description | unity of pantoscopicAngleLeft |
| frameBowAngle | |
|---|---|
| type | float |
| unity | see attribute dimension |
| occurs | 0..1 |
| description | |
| dimension (attribute of frameBowAngle) | |
|---|---|
| type | AngleDimension |
| use | optional |
| default | DEG |
| description | unity of frameBowAngle |
| frameCurve | |
|---|---|
| type | float |
| unity | dpt |
| occurs | 0..1 |
| description | |
| frameReferenceId | |
|---|---|
| type | string |
| occurs | 0..1 |
| description | |
<xs:complexType name="Frame"> <xs:sequence> <xs:element name="material" type="FrameMaterials" /> <xs:element minOccurs="0" name="manufacturer" type="xs:string" /> <xs:element minOccurs="0" name="brand" type="xs:string" /> <xs:element minOccurs="0" name="model" type="xs:string" /> <xs:element minOccurs="0" name="size" type="FrameSize" /> <xs:element minOccurs="0" name="color" type="xs:string" /> <xs:element minOccurs="0" name="commercialCode" type="xs:string" /> <xs:element minOccurs="0" name="shape"> <xs:complexType> <xs:sequence> <xs:choice> <xs:element name="catalog"> <xs:complexType> <xs:sequence> <xs:element name="shapeId" type="xs:string" /> </xs:sequence> </xs:complexType> </xs:element> <xs:element maxOccurs="2" name="explicit"> <xs:complexType> <xs:complexContent mixed="false"> <xs:extension base="Shape"> <xs:attribute name="side" type="SidesSimple" use="required" /> </xs:extension> </xs:complexContent> </xs:complexType> </xs:element> <xs:element name="tracerData" type="TracerData" /> </xs:choice> </xs:sequence> </xs:complexType> </xs:element> <xs:element minOccurs="0" name="boxWidth" type="xs:float" /> <xs:element minOccurs="0" name="boxHeight" type="xs:float" /> <xs:element minOccurs="0" name="distanceBetweenLenses" type="xs:float" /> <xs:element minOccurs="0" maxOccurs="2" name="drillHoles"> <xs:complexType> <xs:complexContent mixed="false"> <xs:extension base="DrillHoles"> <xs:attribute name="side" type="Sides" use="required" /> </xs:extension> </xs:complexContent> </xs:complexType> </xs:element> <xs:choice minOccurs="0"> <xs:element name="pantoscopicAngle"> <xs:complexType> <xs:simpleContent> <xs:extension base="xs:float"> <xs:attribute default="DEG" name="dimension" type="AngleDimension" use="optional" /> </xs:extension> </xs:simpleContent> </xs:complexType> </xs:element> <xs:sequence> <xs:element name="pantoscopicAngleRight"> <xs:complexType> <xs:simpleContent> <xs:extension base="xs:float"> <xs:attribute default="DEG" name="dimension" type="AngleDimension" use="optional" /> </xs:extension> </xs:simpleContent> </xs:complexType> </xs:element> <xs:element name="pantoscopicAngleLeft"> <xs:complexType> <xs:simpleContent> <xs:extension base="xs:float"> <xs:attribute default="DEG" name="dimension" type="AngleDimension" use="optional" /> </xs:extension> </xs:simpleContent> </xs:complexType> </xs:element> </xs:sequence> </xs:choice> <xs:element minOccurs="0" name="frameBowAngle"> <xs:complexType> <xs:simpleContent> <xs:extension base="xs:float"> <xs:attribute default="DEG" name="dimension" type="AngleDimension" use="optional" /> </xs:extension> </xs:simpleContent> </xs:complexType> </xs:element> <xs:element minOccurs="0" name="frameCurve" type="xs:float" /> <xs:element minOccurs="0" name="frameReferenceId" type="xs:string" /> </xs:sequence> <xs:attribute name="quantity" type="xs:integer" use="required" /> </xs:complexType>
en/lensorder/version010600/complextypes/frame.txt · Last modified: by hansobermayer
